动脉大出血:用力压!(第2/2页)

指压止血对大动脉出血的效果是立竿见影的,但它也有个缺点,就是不能持久。用力按压一段时间后,手会酸、会累,压力不够,止血效果就差了。所以,压迫止血点后,如果情况不太凶险了,应该赶紧找个有用的东西进行包扎。

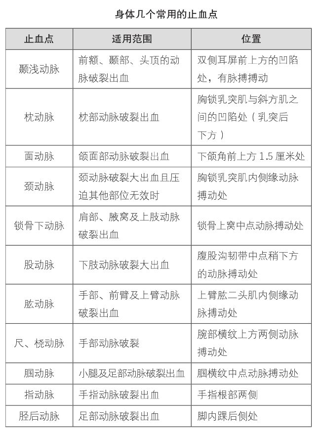
颞浅动脉在双侧耳屏前上方的凹陷处,有脉搏搏动。
股动脉在腹股沟韧带中点稍下方的动脉搏动处,下肢出血可直接用力按压此处。
肱动脉位于上臂肱二头肌内侧缘动脉搏动处,即平常量血压的位置,可用于上臂出血。
腘动脉位于腘横纹中点动脉搏动处,即膝盖背侧,小腿出血可按压此处。
尺、桡动脉位于腕部横纹上方两侧动脉搏动处,手掌部出血可按压此处。
胫后动脉位于脚内踝后侧处,足部出血,可按压此处。
指动脉位于各个手指根部两侧,手指出血可按此处。
面动脉在下颌角前上方1.5厘米处。
按压锁骨下动脉,可以对肩部、腋窝及上肢动脉破裂出血进行止血。

@急救医生贾大成暖心提醒