脑血管病就是生活方式病(第2/2页)

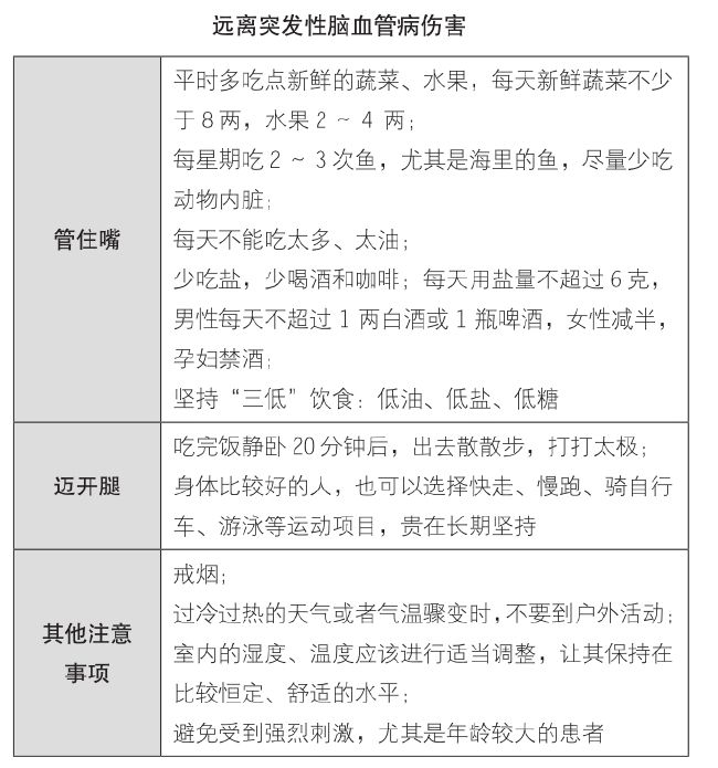
盐要少吃,少喝酒和咖啡。盐吃多了很容易引起高血压,进而导致脑血管病。每天用盐量应该降到6克左右,一个啤酒瓶盖装满大概就是6克,尤其是口味偏“重”的朋友,更要注意。喝酒会导致血管扩张,血流就会加快,导致脑的血流量增加,这就是为什么很多人酒后常出现急性脑溢血发作,所以要少喝酒,男性每天不超过1两白酒或1瓶啤酒,女性要减半,孕妇禁酒。咖啡为什么也不让喝?咖啡有兴奋作用,还可以引起脑血管的收缩,大脑的血流量就会逐渐减少,导致脑缺血、头晕等,增加患病风险。

坚持“三低”饮食——低油、低盐、低糖,以克服“三高症”——高血脂、高血压、高血糖。

另外,多运动对于预防和改善脑血管病也大有好处。吃完饭静卧20分钟后,出去散散步,打打太极都行;身体比较好的人,也可以选择快走、慢跑、骑自行车、游泳等。

此外,脑血管病发作跟天气变化有很大关系。夏天天气闷热的时候,很多人都会觉得胸闷、憋气;而冬天特别冷的时候,血管容易收缩。过冷过热都会对脑血管产生不良刺激,可能诱发急性脑血管病。所以,如果家里有脑血管病患者或高危人群,在气候发生变化时,家属更要密切注意他们的身体健康。在三九天或三伏天,或者气温骤变的时候,不要让脑血管病患者到户外活动,室内的湿度、温度也应该进行适当调整,让其保持在比较恒定、舒适的水平。另外,也不要让老年人洗桑拿浴等,在家里淋浴即可。一来是因为桑拿房里温度太高、湿度太大,对老年人健康不利;二来还能预防一些老年人发生意外,如摔倒、晕倒等。

还有一点需要注意,脑血管病患者要注意避免受到强烈刺激,尤其是年龄较大的患者。我遇到过一些年纪较大的患者,在性高潮的时候,心率增快、血压增高,从而诱发了疾病。

有一次,我接了个急救电话,说是一老头出事儿了,让我赶紧过去。到了之后,那个老头儿在床上躺着呢,穿着棉毛衫、棉毛裤,裤子靠近生殖器那一块地方是湿的。

当时,我就发现他意识模糊,但掐他有感觉,还知道皱眉,手还知道动。我问旁边的老太太:“怎么一回事儿?”

老太太说:“这是我老伴儿,他让我给他手淫,后来他突然抽了一下,然后就这样了。一开始我还以为他是舒服的呢,后来叫他不动,也不醒了,我说坏了,赶紧打了120。”

这个患者本身有高血压,通过检查,已经有一侧肢体瘫痪,而且有面瘫,血压200/120毫米汞柱,初步考虑是脑出血。我马上给他用甘露醇降低颅压,并降低过高的血压,然后赶紧送往医院,经CT检查,果然是脑出血。

高血压本身没什么大不了的,但损害的是重要器官,一旦受到比较强的刺激,血压激增,患者就会头晕、头痛,严重的就会导致脑出血。

从这个例子可以看出,年纪大的人过性生活要特别注意。当然,性生活这个事儿本身只是个诱因,主因还是高血压。

@急救医生贾大成暖心提醒